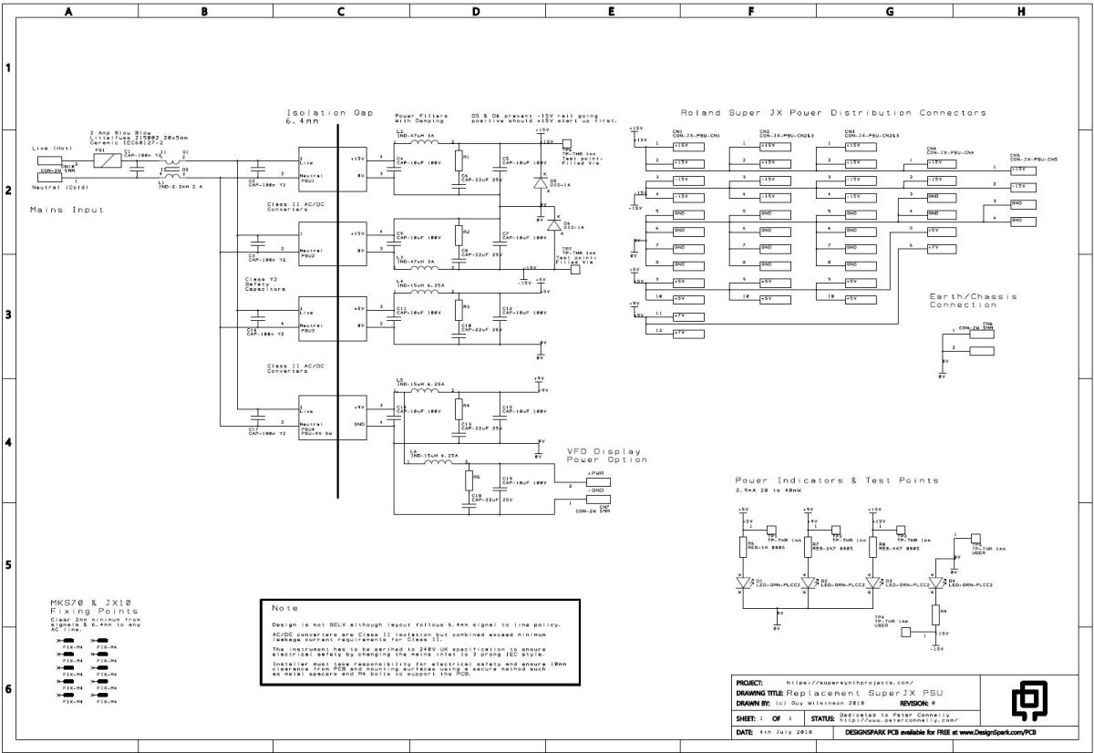
0-Schematic Published July 8, 2018 at 1601 × 1103 in Replacement JX-10/MKS70/JX-8P Power Supply ← Previous Next → Like Loading...