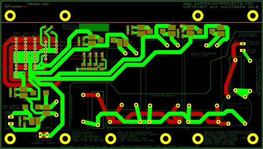
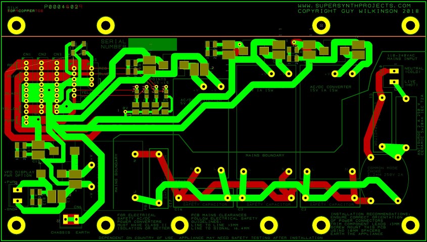
4-PSU-PCB-CAD Published July 8, 2018 at 845 × 480 in Replacement JX-10/MKS70/JX-8P Power Supply ← Previous Next → Like Loading...